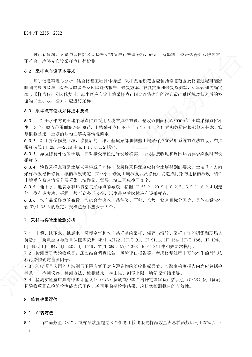
据悉,经河南省市场监督管理局审查批准,河南省石油土壤修复领域第一个地方标准《石油污染土壤修复验收技术规范》于4月7日发布,将于7月5日正式实施。该标准由河南省地矿局提出并归口管理,河南省地质矿产勘查开发局第一地质环境调查院、河南省地质环境生态修复工程技术中心、河南省水文地质工程地质勘察院有限公司作为标准起草单位负责标准编制。
作为石油污染土壤修复验收技术的地方性规范,本标准由九个方面构成,包括:验收的总则、资料审核与现场核实、监测方案要求、采样与实验室检测分析、修复效果评估、验收报告等主要内容,规范了验收的程序,提高了验收的科学性和准确性。
金莎9001zz以诚为本环境污染土壤淋洗设备运行高效、操控智能,金莎9001zz以诚为本环境紧盯市场需求,始终坚持研发设计与案例反馈紧密结合。通过数十个修复项目实战经验积累,土壤异位淋洗装备从“适应多重项目物况、缩减安装调试周期、简化设备操控运营”等方面不断得以优化,系统装备的场地适用性、运行高效性、操控智能性持续提升。目前模块化撬装淋洗装备已迭代更新至第十代。
![1652835507934663.jpeg 6378683758745436748476374[1].Jpeg](/static/upload/image/20220518/1652835507934663.jpeg)
![1652835720332249.jpeg 6378683758748436506719712[1].Jpeg](/static/upload/image/20220518/1652835720332249.jpeg)
![1652836076158953.jpeg 6378683758749836838192294[1].Jpeg](/static/upload/image/20220518/1652836076158953.jpeg)
















郑州市长椿路11号国家大学科技园孵化1号楼513
电话:0371-61772378
邮箱:desenhuanjing@163.com
微信公众号
金莎9001zz以诚为本环境抖音号 30年
装备制造经验
为用户提供及时、高效、便捷的服务